2023年以来,国际地缘冲突不断,经济恢复缓慢,市场形势复杂多变;国内战胜疫情,经济起底复苏,粮食安全仍占首位。受国内外多重因素的影响,确保我国粮食安全中的化肥保供稳价工作始终承受很大的压力,在全行业的共同努力下,于国于民我们交出了自己满意的答卷,取得了国家各相关政府部门的认可与感谢。
2024年正值我国建国七十五周年和完成“十四五”规划任务目标的关键一年,是持续提升行业整体实力向化肥强国迈进的一年,我国磷复肥行业运行和发展任重道远。
为总结2023年行业运行取得的成绩,分析存在的问题及提出应对策略,研判2024年及今后一个时期的行业发展趋势,继续实现行业的平稳运行,通过政府、企业和科研单位的共同交流,实现行业发展经验分享,中国磷复肥工业协会定于2024年4月24-26日在河南新乡召开与河南心连心化学工业集团股份有限公司联合主办的“第三十一届全国磷复肥行业年会”,同期召开协会第九次会员大会及八届五次理事会。
年会设立综合、磷肥产业创新发展和复合肥产业创新发展等三个论坛。
综合论坛定位于推进行业降碳、减污、扩绿的产业结构调整和创建智慧工厂;磷资源高效高值利用和标准化体系建设护航的产品创新。
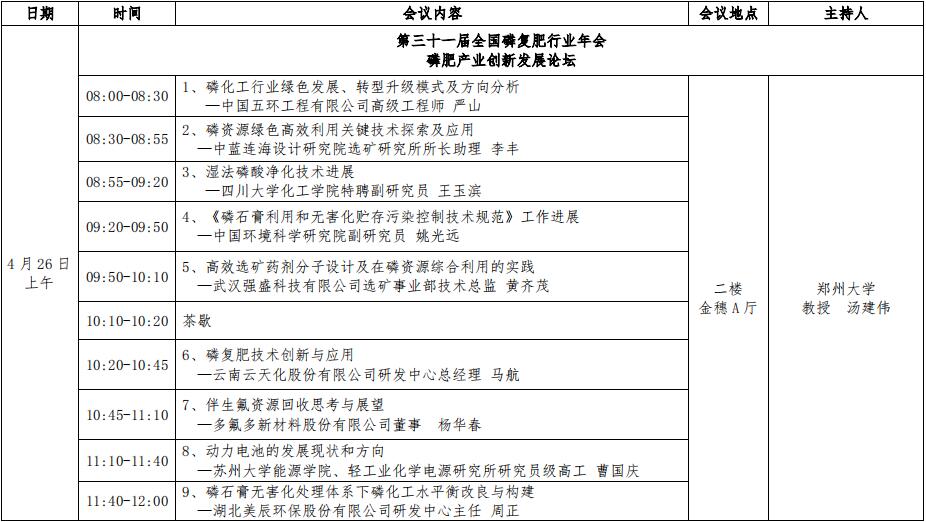
磷肥产业创新发展论坛定位于磷资源高效利用关键工艺技术及应用方向;磷石膏利用和无害化贮存污染控制技术与规范建立。
复合肥产业创新发展论坛定位于基于增效技术应用的复合新型肥料研发及科学施肥对肥料吸收的影响。
协会认为,国家发展现代化农业大政方针对磷复肥工业的指引是行业遵从的首要;行业供给侧改革带来的行业整体进步有赖于在提升认知前提下的生产工艺技术改进和施肥方式的改变;新型肥料的占比提升依托基础研究和有效助剂的添加,其施用方式的改进应与智慧农业、设施农业和农业机械相配套;标准的制定始终要放在重要的位置;提高行业清洁生产项下的附生品资源化利用率建立在实事求是不断提高的基础上。以上述努力为前提,磷复肥行业将继续在实现当前保供稳价工作的同时,实现行业“十四五”既定目标;为建国75周年献礼的同时,实实在在推进成为化肥工业强国。
会 议 须 知
【会议注意事项】
1、提前报名的代表根据会务组指引完成会议报到,现场报名的代表需现场扫码填写
相关信息后根据会务组指引完成会议报到。每位代表领取一个资料袋,内有代表证、年会
会议手册、年会资料汇编等。
2、会议费发票:除另有说明,本次会议默认开具增值税普通发票(电子发票),现场
报名的代表请扫码填写相关信息。
3、住宿费发票:代表自行在酒店前台交纳住宿费,由酒店开具发票。
【会议用餐时间及地点】
A.早餐:由酒店提供
用餐地点:一楼菲斯特餐厅 时间:7:00-9:30
B.午、晚餐:凭会务组提供的餐券用餐
【会议住房及退房】
住房时间:请代表根据大会日程自定。
入住及退房:代表在报到处办理完报到手续后凭会务组分房条到饭店前台交纳押金、
领取房卡,退房时请于当日下午 13 点前自行退至酒店前台。
【会议整体安排】

【会场要求】
1、凭代表证按时进入会场,请勿迟到、早退或中途离开会场。
2、为保证会场秩序,开会时请将手机关机或设置成振动模式。
3、会场内请勿吸烟。
【参观注意事项】
1、4 月 26 日下午 13:30 酒店大厅集合出发。
往返请乘坐同一辆车,以便清点人数;中途需要离开的代表请提前与会务组工作人员
说明。
2、现场参观时按工作人员要求分组参观。
3、参观期间须严格遵守被参观单位有关规章制度及参观要求,注意安全,遵守时间。
会议日程
2024 年 4 月 24-26 日 河南新乡
会议日程
2024 年 4 月 24-26 日 河南新乡
会议日程
2024 年 4 月 24-26 日 河南新乡
会议日程
2024 年 4 月 24-26 日 河南新乡
中国磷复肥工业协会秘书处联系方式
地址:北京市朝阳区小黄庄北街 2 号安贞外贸大厦 B 座四层西侧
邮编:100013 传真:010-82032858
中国磷复肥网:http://www.cpfia.org
办公室(会员部):010-82035062
信息部:010-82030820
磷肥事业部:010-82039445
复合肥事业部:010-84122400
财务室:010-82032133


